ns3::SatControlMsgTag Class Reference

This class implements a tag that is used to identify control messages (packages). More...

#include "satellite-control-message.h"

+ Inheritance diagram for ns3::SatControlMsgTag:
+ Collaboration diagram for ns3::SatControlMsgTag:

Public Types

enum  SatControlMsgType_t {
  SAT_NON_CTRL_MSG , SAT_TBTP_CTRL_MSG , SAT_CR_CTRL_MSG , SAT_RA_CTRL_MSG ,
  SAT_ARQ_ACK , SAT_CN0_REPORT , SAT_TIMU_CTRL_MSG , SAT_HR_CTRL_MSG ,
  SAT_SLICE_CTRL_MSG , SAT_LOGON_CTRL_MSG , SAT_LOGON_RESPONSE_CTRL_MSG , SAT_LOGOFF_CTRL_MSG ,
  SAT_NCR_CTRL_MSG , SAT_CMT_CTRL_MSG
}
 Definition for different types of control messages. More...
 

Public Member Functions

 SatControlMsgTag ()
 Constructor for SatControlMsgTag. More...
 
 ~SatControlMsgTag ()
 Destructor for SatControlMsgTag. More...
 
virtual void Deserialize (TagBuffer i)
 Deserializes information from buffer to this instance of methods. More...
 
virtual TypeId GetInstanceTypeId (void) const
 Get the type ID of instance. More...
 
virtual uint32_t GetMsgId () const
 Get message type specific identifier. More...
 
SatControlMsgType_t GetMsgType (void) const
 Get type of the control message. More...
 
virtual uint32_t GetSerializedSize (void) const
 Get serialized size of methods. More...
 
virtual void Print (std::ostream &os) const
 Print time stamp of this instance of methods. More...
 
virtual void Serialize (TagBuffer i) const
 Serializes information to buffer from this instance of methods. More...
 
virtual void SetMsgId (uint32_t msgId)
 Set message type specific identifier. More...
 
void SetMsgType (SatControlMsgType_t type)
 Set type of the control message. More...
 

Static Public Member Functions

static TypeId GetTypeId (void)
 methods derived from base classes More...
 

Private Attributes

uint32_t m_msgId
 
SatControlMsgType_t m_msgType
 

Detailed Description

This class implements a tag that is used to identify control messages (packages).

Definition at line 51 of file satellite-control-message.h.

Member Enumeration Documentation

◆ SatControlMsgType_t

Definition for different types of control messages.

Enumerator
SAT_NON_CTRL_MSG 

SAT_NON_CTRL_MSG.

SAT_TBTP_CTRL_MSG 

SAT_TBTP_CTRL_MSG.

SAT_CR_CTRL_MSG 

SAT_CR_CTRL_MSG.

SAT_RA_CTRL_MSG 

SAT_RA_CTRL_MSG.

SAT_ARQ_ACK 

SAT_ARQ_ACK.

SAT_CN0_REPORT 

SAT_CN0_REPORT.

SAT_TIMU_CTRL_MSG 

SAT_TIMU_CTRL_MSG.

SAT_HR_CTRL_MSG 

SAT_HR_CTRL_MSG.

SAT_SLICE_CTRL_MSG 

SAT_SLICE_CTRL_MSG.

SAT_LOGON_CTRL_MSG 

SAT_LOGON_CTRL_MSG.

SAT_LOGON_RESPONSE_CTRL_MSG 

SAT_LOGON_RESPONSE_CTRL_MSG.

SAT_LOGOFF_CTRL_MSG 

SAT_LOGOFF CTRL_MSG.

SAT_NCR_CTRL_MSG 

SAT_NCR_CTRL_MSG.

SAT_CMT_CTRL_MSG 

SAT_CMT_CTRL_MSG.

Definition at line 57 of file satellite-control-message.h.

Constructor & Destructor Documentation

◆ SatControlMsgTag()

ns3::SatControlMsgTag::SatControlMsgTag ( )

Constructor for SatControlMsgTag.

Definition at line 44 of file satellite-control-message.cc.

◆ ~SatControlMsgTag()

ns3::SatControlMsgTag::~SatControlMsgTag ( )

Destructor for SatControlMsgTag.

Definition at line 51 of file satellite-control-message.cc.

Member Function Documentation

◆ Deserialize()

void ns3::SatControlMsgTag::Deserialize ( TagBuffer  i)
virtual

Deserializes information from buffer to this instance of methods.

Parameters
iBuffer from which the information is deserialized

Definition at line 103 of file satellite-control-message.cc.

References m_msgId, and m_msgType.

◆ GetInstanceTypeId()

TypeId ns3::SatControlMsgTag::GetInstanceTypeId ( void  ) const
virtual

Get the type ID of instance.

Returns
the object TypeId

Definition at line 65 of file satellite-control-message.cc.

References GetTypeId().

+ Here is the call graph for this function:

◆ GetMsgId()

uint32_t ns3::SatControlMsgTag::GetMsgId ( ) const
virtual

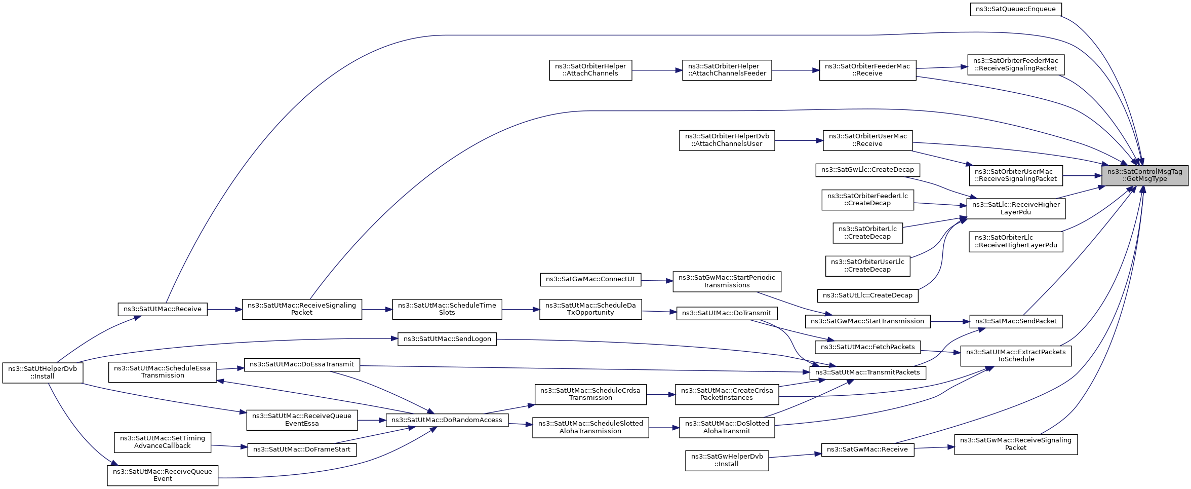
◆ GetMsgType()

◆ GetSerializedSize()

uint32_t ns3::SatControlMsgTag::GetSerializedSize ( void  ) const
virtual

Get serialized size of methods.

Returns
Serialized size in bytes

Definition at line 87 of file satellite-control-message.cc.

References m_msgId, and m_msgType.

◆ GetTypeId()

TypeId ns3::SatControlMsgTag::GetTypeId ( void  )
static

methods derived from base classes

Definition at line 57 of file satellite-control-message.cc.

Referenced by GetInstanceTypeId().

+ Here is the caller graph for this function:

◆ Print()

void ns3::SatControlMsgTag::Print ( std::ostream &  os) const
virtual

Print time stamp of this instance of methods.

Parameters
&osOutput stream to which tag timestamp is printed.

Definition at line 111 of file satellite-control-message.cc.

References m_msgId, and m_msgType.

◆ Serialize()

void ns3::SatControlMsgTag::Serialize ( TagBuffer  i) const
virtual

Serializes information to buffer from this instance of methods.

Parameters
iBuffer in which the information is serialized

Definition at line 95 of file satellite-control-message.cc.

References m_msgId, and m_msgType.

◆ SetMsgId()

void ns3::SatControlMsgTag::SetMsgId ( uint32_t  msgId)
virtual

Set message type specific identifier.

Parameters
msgIdMessage type specific identifier. May be ignored by some message types.

Definition at line 118 of file satellite-control-message.cc.

References m_msgId.

Referenced by ns3::SatNetDevice::SendControlMsg(), ns3::SatOrbiterNetDeviceDvb::SendControlMsgToFeeder(), and ns3::SatMac::SendPacket().

+ Here is the caller graph for this function:

◆ SetMsgType()

void ns3::SatControlMsgTag::SetMsgType ( SatControlMsgType_t  type)

Set type of the control message.

In construction phase initialized to value SAT_UNKNOWN_CTRL_MSG.

Parameters
typeThe type of the control message

Definition at line 73 of file satellite-control-message.cc.

References m_msgType.

Referenced by ns3::SatNetDevice::SendControlMsg(), and ns3::SatOrbiterNetDeviceDvb::SendControlMsgToFeeder().

+ Here is the caller graph for this function:

Member Data Documentation

◆ m_msgId

uint32_t ns3::SatControlMsgTag::m_msgId
private

◆ m_msgType

SatControlMsgType_t ns3::SatControlMsgTag::m_msgType
private

The documentation for this class was generated from the following files: